Engineering Essentials

Powerelectronics 2348 Wireless2 Copy
In order to ensure smooth wireless power transfer, the Wireless Power Consortium established WPC 1.1 Standard (July 2012) to facilitate cross compatibility of compliant transmitters...
Powerelectronics 2346 Sandlerpromo
During the early 1980s, Dean Venable popularized the Bode plot with the introduction of a low-cost frequency response analyzer (‘FRA’) that allowed power engineers to directly...
Powerelectronics 4319 Opensource
Research projects can benefit from do it yourself (DIY) techniques to design and build open-source hardware. Open-Source Lab: How to Build Your Own Hardware and Reduce Research...
Powerelectronics Com Sites Powerelectronics com Files Uploads 2013 09 Blog 1
Bruce Carter’s 4th edition of “Op Amps for Everyone” updates current technology associated with operational amplifiers, including some of the newer design aids.
Powerelectronics 4031 Petarunfig4
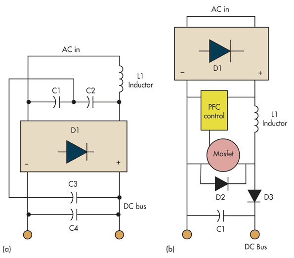
Design engineers need to consider power factor for any equipment drawing significant power from the power mains. Achieving the desired power factor requires a knowledge of power...
Powerelectronics 4259 Mosfets
Power MOSFETs remain the dominant power semiconductor, even while GaN and SiC devices make inroads into power systems. By reviewing power MOSFET operating parameters, designers...
Powerelectronics 3035 Powersemiconductor
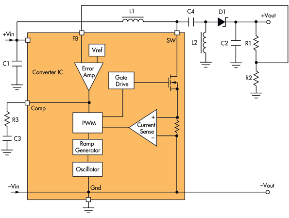
Power management subsystems can affect the reliability, performance, cost, and time-to-market of an electronic system. Key components in power management subsystems are the power...
Powerelectronics 1503 1211 Led Luminous Flux
LED dimming isn't just for mood lighting. Here's how digital controllers can handle dimming chores necessary for creating multicolor displays.
Powerelectronics 1504 1011 Colortemp Wilson Chart
An understanding of color temperature qualities comes in handy when evaluating energy-efficient light sources.