This Week in PowerBites: Potent Power Products, U.S. GWh Battery Factory Eyes 2025
This article is part of the This Week in PowerBites Library Series.
Gigawatt-Hour-Scale Li-Ion Battery Factory Begins Construction in Colorado
Amprius Technologies has signed a letter of intent for a 775,000-square-foot facility in Brighton, Colorado, where it will produce advanced lithium-ion batteries that offer significantly higher energy densities and can be charged to 80% capacity in as little as six minutes.
The factory, targeted to be operational in 2025, will be built in phases starting with an initial 500 megawatt-hours (MWh), with the potential of up to 5 gigawatt-hours (GWh) within the initial footprint. This capacity increase is a significant expansion to Amprius’ manufacturing capacity and will serve strong customer demand for its high-performance silicon-anode Li-ion batteries.
For additional details on Amprius technology, watch the video below:
Amprius’ commercially available batteries deliver up to 450 Wh/kg and 1,150 Wh/L, the industry’s highest known energy-density cells available on the market today. Based on the company’s current level of battery performance and pilot production, it expects to use its proprietary silicon-anode technology to deliver battery cells that contain energy-density levels approaching 2X the performance of current commercially available Li-ion cells using graphite-based electrodes.
Dr. Kang Sun, CEO of Amprius Technologies, said that the initial phase of 500 MWh will be funded in part by the $50 million cost-sharing grant awarded by the U.S. Department of Energy’s (DOE) Office of Manufacturing and Energy Supply Chains (MESC) in October 2022. The initial phase is expected to create over 330 new jobs and become operational in 2025. For subsequent phases, the site has both additional square footage and acreage available to realize up to an expected total potential manufacturing capacity of 10 GWh.
High-Efficiency Planar Transformers for Compact, High-Frequency, DC-DC Conversion Designs
The Model PLN0xx-ED21 Series planar transformers from Bourns Inc. are designed specifically to meet the needs of today's compact high-frequency, power-conversion applications. These forward-converter transformers are built to deliver high volumetric power density, low loss, and exceptional efficiency in a compact, low-height profile design. They’re also designed for greater reliability due to their enhanced thermal-conduction and heat-dissipation properties.
The SMT-style transformers provide increased design flexibility and lower ac resistance losses that enable higher efficiency and power density than conventional wirewound transformers. Providing from 48 up to 70 W of output power in applications with input voltages ranging from 33 to 57 V dc and a switching frequency of 250 kHz, they exhibit low leakage inductance from 0.29 to 0.60 μH and a volt-second time of 81.6 (V-µs).
Thus, the PLN0xx-ED21 transformers are well-suited as power-conversion solutions for applications ranging from high-density industrial power systems, low-profile switched-mode power supplies (SMPS), and LED lighting applications to battery-management systems (BMS) and PoE applications.
The RoHS-compliant transformers are available now. In addition, Bourns' custom magnetics product engineers are able to support many modification and customization requests for the series.
For more detailed product information, click here.
Single-Chip Intelligent Battery-Management Solutions Support Up to 20 Cells in High-Power Apps
Qorvo's new PAC22140 and PAC25140 Power Application Controller (PAC) devices will help simplify the management of large battery packs used in power tools, lawn mowers, and other high-power applications. The company says that the two PACs are the industry’s first single-chip solutions to offer support for battery packs with up to 20 cells in series (20s).
These products are designed to work seamlessly with Qorvo's intelligent motor-control hardware and firmware ecosystem. They will enable intelligent battery-management solutions for a wide range of industrial, e-mobility, and battery-backup applications.
The PAC22140 and PAC25140 use co-packaging technology to integrate all essential analog and power-management peripherals with a 32-bit Arm Cortex M0 or M4F microcontroller to support charging, cell balancing, monitoring, and protection for 10s-20s battery packs. This includes a programmable-gain differential amplifier, multiple 16-bit sigma-delta ADCs for current and voltage sensing, and a 10-bit SAR ADC.
A single-supply 145-V buck dc-dc controller generates a 5-V system rail to power the device, while an integrated charge pump supports the charge and discharge FET drivers. As a result, the devices can help designers reduce their solution's PCB footprint by more than 50% and lower total bill-of-materials cost by 30%.
The PAC22140 and PAC25140 provide a low-power hibernate mode of less than 3 µA, enabling long storage time with wakeup from a pushbutton, timer, or charger detection. The integrated high-voltage buck reduces thermal issues by supporting the system with a 5-V regulated supply up to 225 mA.
In addition, an integrated 3.3-V LDO supplies up to 90 mA for running additional peripherals. And an analog multiplexer is connected to the SAR ADC to enable independent safety checks of safety-critical items like the device's thermistors and cross-check the primary analog front end for potential errors.
The PAC22140, in volume production today, is available in a 9- × 9-mm, 60-pin QFN package, while the PAC25140, sampling today with production in April 2023, comes in a 10- × 10-mm, 68-pin QFN package. Qorvo also offers PAC22140EVK1 and PAC25140EVK1 hardware development kits that enable users to develop intelligent BMS solutions.
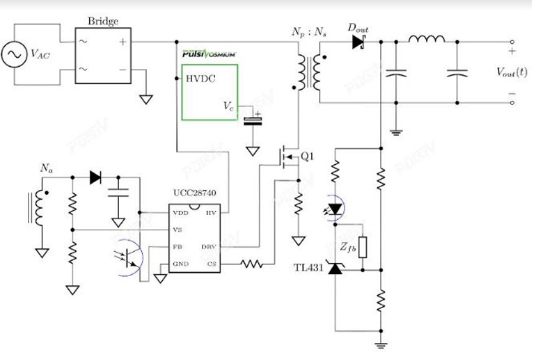
Cost-Optimized 75/100-W Ref Designs Cut Energy Waste in Power Supplies, Battery Chargers
Pulsiv released the first in a series of reference designs that accelerate development of power-conversion applications based on its unique OSMIUM microcontrollers and ac-dc front-end circuit configurations. The new cost-optimized reference designs offer 75-W (85 W peak) and 100-W (150 W peak) output power with universal mains input and 48-V output.
Both designs combine the OSMIUM MCU with a quasi-resonant flyback dc-dc converter. They have a very flat efficiency curve, capable of delivering an end-to-end efficiency of 90% (91.5% peak) from just 10 W, comfortably exceeding the U.S. DoE Level VI and EU CoC Tier 2 requirements. These reference designs can be further optimized using gallium-nitride (GaN) and silicon-carbide (SiC) technology where performance or size are more important than cost.
Pulsiv OSMIUM ensures that critical components operate at low temperatures to extend expected lifetime and ensure long-term reliability even under convection cooling. Inrush current has been completely eliminated, removing the need for additional current-limiting components. Manufacturers of industrial power supplies and LED lighting solutions can benefit further by simplifying designs and improving system installations.
Design packages are downloadable here. They provide a comprehensive datasheet, bill of materials, schematic, and full set of Altium files.
USB-IF Controller Family for USB PD Applications Handles 140 W
STMicroelectronics recently introduced the ST-ONEHP integrated digital controller, claimed as the first IC certified by USB-IF according to the USB Power Delivery Extended Power Range (USB PD 3.1 EPR) specification. As the third controller in the ST-ONE family, the ST-ONEHP has 28-V output capability to simplify building chargers and power adapters rated up to 140 W.
Based on the proven ST-ONE architecture, the converter is a non-complementary active-clamp-flyback (ACF) zero-voltage-switching (ZVS) topology that ensures greater efficiency at high power output and switching frequency. Essential features, including secondary regulation and the USB PD communication interface, are integrated, saving bill-of-materials costs as well as PCB size and complexity. An integrated synchronous-rectification circuit helps maximize efficiency while reinforced galvanic isolation permits a solution that’s both compact and safe.
Inside the ST-ONEHP, an Arm Cortex-M0+ microcontroller maintains overall control. The MCU is pre-loaded with certified USB PD firmware, which eases end-product approval to qualify for the USB logo. With 64 kB of flash storage, the MCU provides room for customizing the power-conversion firmware.
The ST-ONEHP is well-suited for use with ST’s MasterGaN single-chip power devices that combine the company’s third-generation GaN power transistors and optimized gate drivers. The power system-in-package (SiP) products ease the adoption of GaN technology in energy-conscious applications where superior thermal performance and switching efficiency add value to designs.
Complementing the properties of the ST-ONE converter, MasterGaN devices help maximize performance and allow for high switching frequencies that permit smaller passive components. By combining the ST-ONEHP controller and a 9- × 9-mm MasterGaN1 half-bridge device, ST produced the EVLONE140W reference design, which is smaller than a standard 65-W laptop charger.
Its volume of 90 cm3 equates to a leading power density of 25 W/in.3, while the peak efficiency reaches beyond 94%. From an environmental perspective, the charger can use just a quarter of the plastics and is 2% more efficient than average chargers. Using these products in all chargers produced worldwide would save 3.5 million tons of CO2 emissions, according to the company.
Samples of the ST-ONEHP are already available for selected customers in a SSOP36 leaded package, priced from $3.90 for orders of 1,000 pieces.
650-V IGBT Designed to Enhance Efficiency in Applications that Require Power Factor Correction (PFC)
The new 650-V-rated GT30J65MRB discrete IGBT from Toshiba Electronics is intended for use in power-factor-correction (PFC) circuits commonly used in applications like conditioners, home appliances, and power supplies for industrial equipment.
Housed in a TO-3P(N) package, the GT30J65MRB is an N-channel IGBT with an optimized internal trench structure and fabricated using Toshiba’s latest-generation process technology. This significantly enhances switching losses, which are typically 0.35 mJ for turn-off (at 175°C)—an improvement of at least 40% when compared to previous generation devices. This advance is mirrored in the forward voltage of the built-in diode that typically measures just 1.20 V, thereby enhancing efficiency of end equipment.
The IGBT offers reduced switching losses that enhance efficiency and support higher operating frequencies. For example, the new device can enable the PFC stage of an air conditioner to operate at up to 60 kHz (versus 40 kHz for earlier devices) and allow for the use of smaller, lighter associated passive devices.
The GT30J65MRB is currently available in sample and commercial quantities. For more information, visit here.
60-V-Rated Synchronous Buck Converters Bring Enhanced Efficiency to Automotive PoL Applications
Two new synchronous buck converters developed by Diodes Inc.—the AP66200Q and AP66300Q—are targeted at automotive point-of-load (PoL) applications. They cover a wide input voltage range from 3.8 to 60 V, enabling them to address all 12-, 24-, and 48-V-based automotive systems. Through their integrated power MOSFETs, these devices deliver high-efficiency step-down conversion in vehicle powertrain, telematics, infotainment, and lighting systems.
Thanks to their low quiescent current (Iq) of 40 μA, the AP66200Q and AP66300Q meet the <100-µA standby requirements associated with many automotive applications. They’re easily configured to operate in either pulse-frequency-modulation (PFM) or pulse-width-modulation (PWM) modes. When in PFM mode, improved efficiency can be achieved at light loads. Operation in PWM mode will result in low ripple across all loads.
Both devices have adjustable switching-frequency capabilities (up to 2.5 MHz) and can be synchronized to avoid beat frequency issues. Engineers have the flexibility to choose between high-efficiency operation or a more compact design. Their low on-state resistance (RDS(on)) values and enhanced efficiency modes make it possible to substantially reduce internal power dissipation. The soft-start pin is programmable to lower inrush current and can be employed for tracking multiple output voltages.
The AP66200Q and AP66300Q are AEC-Q100 Grade 1 qualified, manufactured in IATF 16949 certified facilities, and support PPAP documentation. Each comes in compact 16-pin U-QFN4040-16/SWP (Type UXB) packages. Pricing is $1.30 and $1.50 for the AP66200Q and AP66300Q, respectively, in 10,000 unit quantities.
PoE Switch Adds Advanced Network and Security Features for Outdoor Use
Microchip Technology's PDS-204GCO security-hardened Power over Ethernet (PoE) switch is designed for outdoor use in smart buildings and cities, enabling services ranging from public Wi-Fi and video surveillance to connected streetlights. To meet the stringent requirements of outdoor public networks, the switch includes increased cyber protection and the redundancy required for high network availability in mission-critical applications with long-distance connectivity.
Intended to connect and power PoE devices under a broad range of environmental conditions, Microchip’s PDS-104GO switch is capable of monitoring and controlling their status, including remote reset. It’s the first to support the industry’s high Ingress Protection 67 (IP67) waterproof rating in these applications while eliminating the need to open the unit during installation. Thus, it avoids conditions that could compromise safety, performance, or reliability.
Moreover, the PDS-204GCO switch adds cybersecurity features for Ethernet networks to protect applications against threats at all network levels, and redundancy features that allow for high network availability.
The switch includes four PoE Gigabit Ethernet ports that support the IEEE 802.3bt (Type-4) standard and two small-form-factor pluggable (SFP) fiber links that each support 1- or 2.5-Gb/s speeds. Support for ITU-T G.8032 Ethernet Ring Protection Switching (ERPS) technology ensures communication continues if there’s an uplink failure.
Cybersecurity features protect both the data traffic transmitted within the switch and the switch’s system management. Key features for protecting transmitted data within the switch include endpoint device authentication and authorization, manual switch-traffic policy management, and denial-of-service (DoS) attack prevention.
Key features for protecting switch management and configuration include securing web browsing using self-signed or Certificate Authority (CA)-signed certifications, as well as user authentication and authorization by remote servers using RADIUS or TACACS+ security mechanisms.
For additional information, visit the PDS-204GCO product page. The switch is available for purchase at Microchip’s Purchasing and Client Services website here. Unit pricing is $1,397.
Powerful Reading in a Free eBook: "Advancing Mobile Robotics with Modular Power Delivery Networks"
Vicor published an informative guide to developing better power delivery networks (PDNs) that meet the needs of today’s robotics systems. The free eBook begins with practical case studies of how designers have leveraged the company’s technology to overcome their own design challenges—a security robot, a machine vision system, and a modular, multi-purpose ROV.
This is followed by an informative robotics Q&A, and then several white papers that explain different approaches to various robotic power system requirements. They discuss how packaging differentiates PDNs, and how high-density, high-performance power modules can improve time-to-market. Lastly, you’ll be provided with links to a variety of comprehensive technical resources, including online design tools and application notes.
Vicor's eBook on robotic power systems can be downloaded here.
Read more articles in the This Week in PowerBites Library Series.











